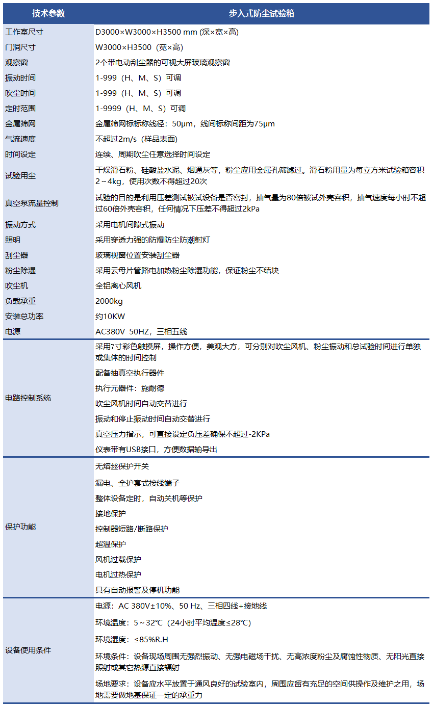
O连续、周期吹尘任意选择时间设定
O有一套加热系统,不锈钢云母片加热风尘管道,保证粉尘到湿度高的环境下不结块,能够正常使用
O有载灰尘垂直循环的气流,试验用灰尘可以循环使用
O具有良好的密封性能,试验时可以观察室内试验的状况
O优质彩钢板加工成型,表面进行喷塑处理,更显光洁、美观
O门采用硅橡胶密封条,耐高低温,抗老化,密封性能良好
O双开大门上各设有一个玻璃观察窗及刮尘器,便于观察试验箱内的试验情况
O设备带有粉尘回收装置,试验结束后可打开收尘风机,将多余的粉尘吸入设备一侧的收集口
O采用7寸彩色触摸屏,操作方便,美观大方,可分别对吹尘风机、粉尘振动和总试验时间进行单独或集体的时间控制
O保护功能众多,无熔丝保护开关、接地保护、漏电、全护套式接线端子、控制器短路/断路保护、风机过载保护、电机过热保护、自动报警及停机功能
产品详情:
